numero Sfoglia:0 Autore:Aspirapolvere wordfik Pubblica Time: 2025-11-11 Origine:Wordfik Vacuum
La guida ai rivestimenti anticorrosione per pompe per vuoto a vite a secco
Nei settori più esigenti come quello chimico, farmaceutico e dei semiconduttori, le pompe per vuoto a vite a secco sono fondamentali per mantenere processi puliti ed efficienti. Tuttavia, le loro prestazioni e la loro longevità sono costantemente minacciate da gas corrosivi e mezzi aggressivi. La strategia più efficace per proteggere il tuo investimento? Scegliere il giusto rivestimento anticorrosione.
Questa guida fornisce una chiara suddivisione dei rivestimenti disponibili e un quadro pratico per scegliere quello ottimale per la vostra applicazione.
Sono stati sviluppati diversi rivestimenti specializzati per combattere la corrosione nelle pompe per vuoto a vite. Ognuno offre un insieme unico di proprietà.
1. Rivestimenti in fluoropolimeri (PTFE, PFA)
Lo scudo antiaderente: noti per l'eccezionale inerzia chimica, questi rivestimenti resistono a una vasta gamma di acidi, basi e solventi. Creano una superficie liscia e antiaderente che impedisce l'accumulo di materiale.
Ideale per: processi che coinvolgono acidi forti (ad es. HCl, H₂SO₄) e applicazioni in cui la purezza del prodotto è fondamentale, come i prodotti farmaceutici e la lavorazione alimentare.
2. Rivestimenti ceramici (ad es. Allumina - Al₂O₃)
L'armatura indurita: questi rivestimenti offrono un'estrema durezza superficiale e una resistenza superiore all'abrasione e alle alte temperature.
Ideale per: ambienti difficili con corrosione ed erosione combinate, come quelli contenenti particolato fine o polvere abrasiva, e processi ad alta temperatura.
3. Rivestimenti in leghe a base di nichel (ad esempio, Hastelloy)
Il protettore resistente: applicati tramite tecniche avanzate di spruzzatura termica, questi rivestimenti forniscono uno strato denso e spesso che combina un'eccellente resistenza alla corrosione con elevata tenacità e resistenza agli urti.
Ideale per: gestione di miscele chimiche complesse, alogeni e acidi riducenti in cui sia la corrosione che la durata meccanica rappresentano problemi critici.
4. Rivestimenti specializzati per prestazioni
Nitruro di titanio (TiN): un rivestimento molto duro che migliora significativamente la resistenza all'abrasione, ideale per flussi leggermente corrosivi ma carichi di particelle.
Carbonio simile al diamante (DLC): fornisce un coefficiente di attrito estremamente basso, riducendo la resistenza alla rotazione e il consumo di energia, offrendo al contempo una buona resistenza chimica.
La tabella seguente fornisce un rapido riferimento per confrontare le caratteristiche principali di ciascun tipo di rivestimento.
| Tipo di rivestimento | Resistenza alla corrosione | Resistenza all'abrasione | Temp.massima Allineare | Costo relativo | Migliore adattamento dell'applicazione |
| PTFE/PFA | Eccellente (ampio spettro) | Giusto | Medio (≤ 260°C) | Basso | Lavorazioni chimiche, prodotti farmaceutici, applicazioni alimentari |
| Ceramica | Buono (resistente agli acidi) | Eccellente | Alta (≥ 800°C) | Medio | Ambienti abrasivi e ad alta temperatura (ad esempio, lavorazione dei minerali) |
| Lega di nichel | Eccellente (Miscele complesse) | Bene | Alto (≤ 1100°C) | Alto | Lavoro chimico gravoso con stress meccanico (ad esempio, reattori chimici) |
| Nitruro di titanio | Giusto | Eccellente | Alto (≤ 600°C) | Medio | Ambienti leggermente corrosivi ma altamente abrasivi |
| DLC | Bene | Molto bene | Medio (≤ 400°C) | Medio | Applicazioni ad alta velocità, che riducono l'attrito e il consumo di energia |
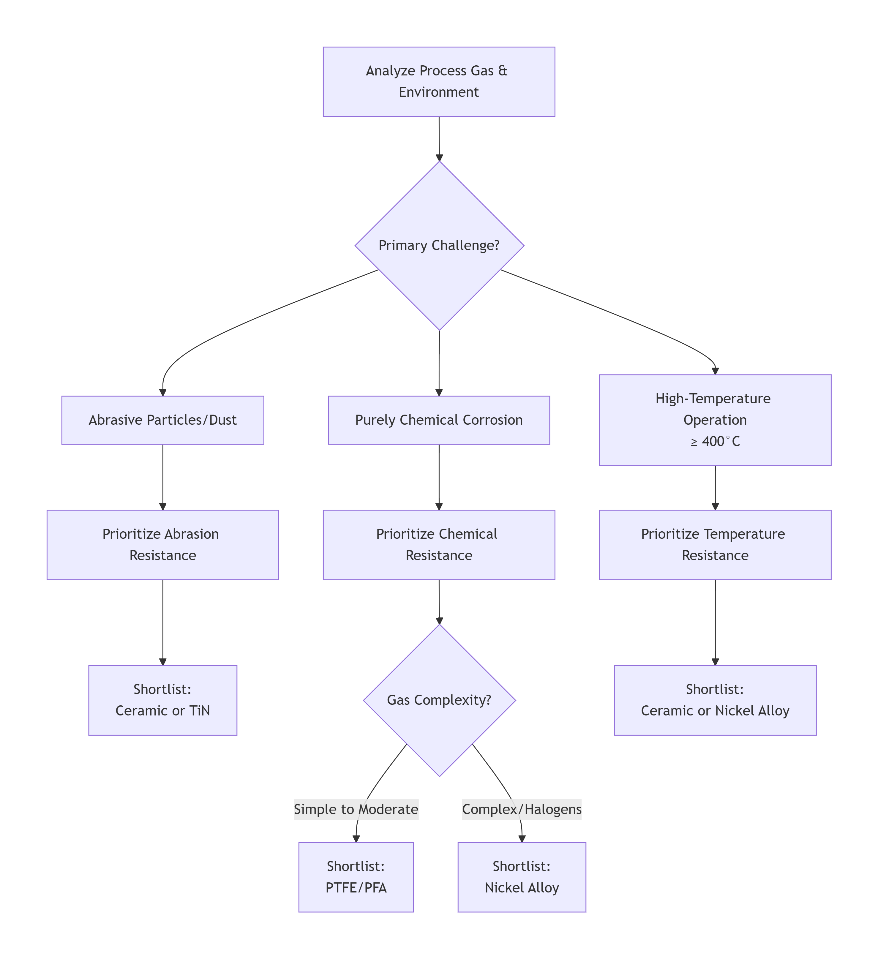
La scelta ottimale dipende da una comprensione precisa del processo. Segui questa logica per restringere le opzioni.
Fase 1: Analizzare il gas di processo e l'ambiente
Identificare l'esatta composizione chimica, concentrazione, temperatura e presenza di umidità o particolato.
Fase 2: dare priorità alla sfida principale
Utilizza il diagramma di flusso riportato di seguito per guidare la selezione iniziale in base al fattore più critico del processo.

Passaggio 3: selezione finale basata su fattori secondari
Con una rosa di candidati in mano, prendi la decisione finale valutando i fattori secondari:
Budget: il miglioramento delle prestazioni giustifica il costo?
Stress meccanico: la pompa è soggetta a vibrazioni o potenziali urti?
Purezza del processo: è necessaria la prevenzione assoluta della contaminazione metallica?
In Wordfik progettiamo soluzioni per gli ambienti più difficili. Le nostre pompe per vuoto a vite a secco serie DVX, DVE, GLG e VLG possono essere personalizzate con una gamma completa di rivestimenti avanzati, tra cui PTFE, PFA, ceramica e leghe di nichel.
Il nostro team tecnico lavorerà con voi per analizzare i parametri di processo specifici e consigliare la strategia di rivestimento ottimale per massimizzare la durata della pompa, garantire l'affidabilità e proteggere i profitti.
| Pompe per vuoto a vite Wordfik | |||||
![]() | ![]() | ![]() | ![]() | ![]() | |
| Serie n. | Serie DVX | Serie DVE | Serie DVS | Serie GLG | Serie VLG |
| Velocità di pompaggio | 18-220 m³/ora | 100-1800 m³/ora | 8-250 m³/h | 350-23000 m³/h | 380-5100 m³/h |
| Pressione definitiva | 0,1 pa | 5 pa | 0,05 pa | 200 mbar | 0,6 mbar |
| Metodo di raffreddamento | Raffreddato ad aria | Raffreddato ad acqua | Raffreddato ad aria/raffreddamento ad acqua | Raffreddato ad aria/raffreddamento ad acqua | Raffreddato ad aria/raffreddamento ad acqua |
| Secco/Olio | Asciutto | Asciutto | Asciutto | Asciutto | Basso contenuto di petrolio |
| Fare clic sul numero di serie per visualizzare i dettagli | |||||